近日
周口市住房和城乡建设局通报了
全市建设工程质量安全“双随机一公开”
监督检查情况
本次检查按照10%的比例
共抽查全市48项在建项目
(一项市政工程已竣工验收,未检查)
其中市政工程和公共建筑9个
房屋住宅建筑38个
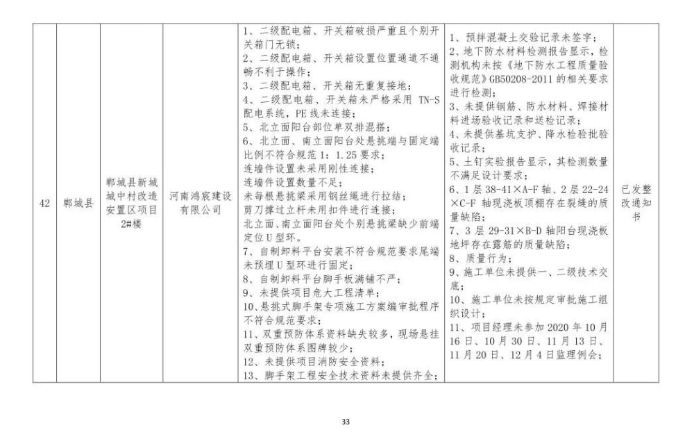
发现安全问题366项
发现质量问题336项
下达《整改通知书》31份
《执法建议书》8份
来源:周口市住房和城乡建设局
上一条:河南6条高速公路集中开工 今年全省高速通车里程将达到7216公里
上一条:国际国内互联互通、全国主要城市立体畅达、县级节点有效覆盖 综合立体交通网蓝图绘就